黃郁涵
Table of Contents
國際財務報導準則第3號(以下稱IFRS 3)「企業合併(Business Combination)」規範收購者在取得一項或多項業務之控制權時,應衡量及認列所取得可辨認資產、所承擔負債及被收購者之非控制權益於收購日之公允價值,並以收購價格及可辨認淨資產公允價值差額認列商譽或廉價購買利益,而上述分配收購價格之作業,即稱為「收購價格分攤」(Puchase Price Allocation,PPA)。
無論是可辨認淨資產公允價值、商譽或廉價購買利益,都需依據收購價格分攤評估結果入帳,故收購價格分攤屬財務報表目的之評價,分攤評估結果將與財報品質攸關。
以下本文將介紹收購價格分攤之處理程序及重點。
IFRS 3「企業合併」規定之會計處理程序如圖一,過去本刊已對該號公報會計處理進行探討,故不再贅述,僅強調企業合併下「收購者」之會計處理,須基於收購價格分攤結果,認列收購日(即取得控制力之日)所取得可辨認資產、所承擔負債、因合併產生之商譽或廉價購買利益,故收購價格分攤屬財務報表目的之評價(Financial Reporting Valuation)的範疇。

資料來源: 我國國際財務報導準則 (資料來源:TEJ整理)
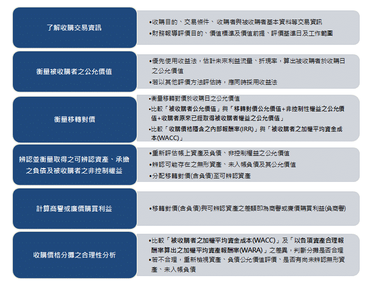
收購價格分攤(Purchase Price Allocation,PPA)即「衡量收購日所取得可辨認資產及所承擔負債、非控制權益之公允價值,並將包含所承擔負債之移轉對價(收購價格)分攤於可辨認資產(Identifiable Assets),分配差額則認列商譽或廉價購買利益之過程」,作業流程及說明如下圖二。
本文茲將收購價格分攤作業之重點分段說明如下:
我國評價準則公報第六號第十四條強調評價人員執行一般公認會計原則所規定之收購價格分攤之評價時,基於「市場參與者角度」,如收購價格、被收購者企業價值(權益價值)、各項有形、無形資產評價,在利用收益法進行評價時,所使用財務預測之未來利益流量不應包含收購者可享受之特定綜效。
我國評價準則公報第六號第十五、十六條提及執行收購價格分攤時,在評估因企業合併取得之無形資產之公允價值前,應先評估被收購者之公允價值(權益價值),且優先採用收益法,若以其他評價方法評估被收購者公允價值,亦應同時採用收益法。收益法須評估被收購者之未來利益流量、反映該利益流量風險之折現率。

若本次收購者非取得被收購者全部股權,須加上非控制權益(NCI)及原來已持有之被收購者股權在收購日之公允價值,即決定被收購者權益之公允價值,以計算收購價格分攤:
移轉對價(a)+ 原來已持有之被收購者股權價值(b)+非控制權益(c)
(a) 移轉對價:收購者為取得股權所支付之現金、發行股份或承擔或有負債於收購日之公允價值。收購交易所發生的相關成本如評價、法務、仲介及其他專業或諮詢費用、行政成本,應於發生當期費用化,但若為發行股份發生成本,應認列於權益(IAS 32),即視為移轉對價一部分。
(b) 收購者原來已持有之被收購者股權價值:在分批取得被收購者股權時,收購日(取得控制力之日),收購者原來所持有之收購者股權,不論原認列為權益法投資或透過其他綜合損益按公允價值衡量之金融資產,視為於收購日處分後,再以公允價值買回,納入合併個體。因此,須重新衡量原來已持有股權於收購日之公允價值,並認列處分投資損益。
(c)非控制權益:衡量非控制權益時,IFRS 3規定可選擇「公允價值」或「對被收購者可辨認淨資產所享有之比例」,兩種方法下,認列商譽金額可能不同。
如圖三可見,移轉對價加上非控制權益和原來已持有被收購者股權之公允價值、所承擔負債之公允價值後,決定被收購者總資產之公允價值,為收購價格分攤基礎,若總資產之公允價值大於可辨認資產(Identifiable Assets)公允價值,差額即商譽,反之則為廉價購買利益,收購者將認列為當期損益。

如前所述,移轉對價(收購價格)加上非控制性權益之公允價值或先前已持有被收購者權益之公允價值,係被收購者權益之公允價值,應與「採用收益法評估之被收購者公允價值」相當,此情況下,移轉對價(收購價格)所隱含之內部報酬率(IRR) 與「被收購者之加權平均資金成本率(WACC)」,差異應不大。
若兩者存在明顯差異,須釐清差異原因,並對財務預測、折現率做必要之調整,使被收購者之加權平均資金成本率(WACC)可以合理反映被收購者背後之風險溢酬。
常見差異原因如下:
IFRS 3規定收購者應認列並以公允價值衡量,收購所取得之資產、所承擔負債,包括被收購者帳上已存在之資產負債、「可能存在但未入帳之無形資產」,其中須注意單獨認列之無形資產應具可分離性、可辨認性,若否,則應與商譽一同認列;因此,收購日被收購者帳上已存在之商譽,係不可辨認、不可分離於被收購者之外,故在進行收購價格分攤時,不予單獨認列,將重新衡量及認列該收購交易產生之商譽或廉價購買利益於收購者合併報表。
「可能存在但未入帳之無形資產」如企業內部產生之自行研發之技術、自行建立之客戶關係、人力資源及進行中研發專案,基於目前會計準則規定而如未能入帳,但卻可能為企業決定收購股權之關鍵因素,故須辨認、衡量並認列此類無形資產在收購日之公允價值。
如圖三,總資產之公允價值扣除可辨認資產之公允價值後殘值為商譽,由此可知,若帳上無形資產價值被低估,將高估商譽,故辨認可能存在但未入帳之無形資產,實屬重要。
另外,根據我國評價準則公報第7號「無形資產之評價」,常用評價方法如收益法下之超額盈餘法(Excess Earnings Method)、增額收益法(Incremental Income Method)及權利金節省法(Relief from Royalty Method)、市場法下之可類比交易法(Comparable Transaction Method)、成本法則如重置成本法(Replacement Cost Method)及重製成本法(Reproduction Cost Method),舉例如下表四。
| 無形資產種類 | 市場法 | 收益法 | 成本法 |
| 整合人力資源(Assembled Workforce) | – | – | 重置成本法(Replacement Cost Method) |
| 專利權(Patents) | 權利金節省法(Relief from Royalty Method)交易比較法(Comparable Transaction Method) | 超額盈餘法(Excess Earnings Method)增額收益法(Incremental Income Method) | – |
| 著作權(Copyrights) | |||
| 商標(Trademarks) | 超額盈餘法(Excess Earnings Method) | – | |
| 客戶關係(Customer Relationships) | – | 超額盈餘法(Excess Earnings Method) | 重置成本法(Replacement Cost Method) |
| 非專利技術(Unpatented Technology) | – | 超額盈餘法(Excess Earnings Method)增額收益法(Incremental Income Method) | 重置成本法(Replacement Cost Method) |
| 進行中研發專案(In-process Research and Development) | – | – | 重置成本法(Replacement Cost Method) |
商譽係總資產公允價值分攤至各項有形、無形等可辨認資產後之殘值,故其合理報酬率亦由最後計算結果逆推而得,根據過去文獻,商譽之合理報酬率應大於所有無形資產,分攤結果才合理。
每項資產皆有其隱含之風險/報酬,一般來說,無形資產之合理報酬率大於有形資產包括現金、應收帳款等之合理報酬率。將「各項資產公允價值占總資產公允價值之比率」乘上「對應之各項資產合理報酬率」後加總,即為加權平均資產報酬率(WARA)。
在完成收購分攤作業前,須檢視「被收購者之加權平均資金成本率(WACC)」及「以各項資產合理報酬率算出之加權平均資產報酬率(WARA)」是否相當,以確認各項資產價值分攤結果是否合理。
若WACC與WARA差異較大,則須釐清差異原因,如檢視個別資產報酬率、個別資產公允價值評價、是否仍有漏未辨認之無形資產,並做必要之調整。
為擴大產品線及整合行銷通路,甲公司原持有乙公司40%股權,本次以現金110,000仟元收購乙公司35%股權,乙公司成為甲公司75%持有之子公司,乙公司被納入甲公司之合併報表,故甲公司將依據收購價格分攤結果認列收購日所取得乙公司之資產、所承擔負債及商譽或廉價購買利益:
本次收購交易為收購者(甲公司)分批取得被收購者(乙公司)股權,故須衡量收購價格、原持有股權於收購日之公允價值,非控制權益(25%)亦應以公允價值衡量,三者加總為被收購者(乙公司)之權益公允價值,計算如下:
| 單位:仟元 | |
| 收購價格(移轉對價) | $110,000 |
| 原持有40%股權於收購日之公允價值 | 100,000 |
| 非控制權益25%於收購日之公允價值 | 60,000 |
| 乙公司權益於收購日之公允價值 | $270,000 |
甲公司所取得之乙公司各項資產及負債於收購日之公允價值結果如下,其中客戶關係及商標原來並未存在乙公司帳上,而係於收購價格分攤時辨認,由此得出可辨認淨資產公允價值為220,000仟元。
| 單位:仟元 | |
| 現金及約當現金 | $110,000 |
| 應收款項 | 90,000 |
| 不動產、廠房及設備 | 50,000 |
| 其他非流動資產 | 600 |
| 專利權 | 2,000 |
| 客戶關係* | 2,000 |
| 商標* | 1,400 |
| 取得可辨認資產合計 | 256,000 |
| 減:承擔負債 | 36,000 |
| 取得可辨認淨資產合計 | $220,000 |
| *係可辨認但未入帳無形資產 |
最後,由移轉對價扣除取得可辨認淨資產公允價值即可得出商譽價值為50,000仟元。
| 單位:仟元 | |
| 移轉對價(權益)於收購日之公允價值 | $270,000 |
| 減:取得可辨認淨資產 | 220,000 |
| 商譽 | $ 50,000 |
在IFRS 3「企業合併」之會計處理下,強調以收購日公允價值衡量收購者所取得資產、所承擔負債,並將移轉對價與取得之可辨認淨資產差額認列商譽或廉價購買利益,上述程序即為收購價格分攤,是故,收購價格分攤屬於財務報導目的評價。
在進行收購價格分攤時,須有依據地正確衡量、辨認並認列移轉對價、所取得資產、所承擔負債,以決定商譽或廉價購買利益之金額,以免而未能允當表達各項資產負債價值,故收購價格分攤與財報品質十分攸關。
在我國評價準則公報第六號中,即要求評價人員於收購價格分攤作業時進行若干合理性檢驗,包括檢視「移轉對價 」與「採用收益法評估之被收購者公允價值」是否相當、「被收購者之加權平均資金成本率(WACC)」及「以各項資產合理報酬率算出之加權平均資產報酬率(WARA)」是否相當。
收購價格分攤最終決定商譽或廉價購買利益價值,因其為移轉對價與可辨認淨資產公允價值之差額,故價值被前面資產負債評價結果所影響,可辨認資產價值被低估,將產生大額商譽,除未能反映資產價值外,後續商譽提列減損之可能性增加。
TEJ 評價團隊由產業分析、財務分析及價值評估專業人才組成,並以業界最齊全、精準的財金資料庫基底,精確提供您需要的評價服務!
若有企業評價或收購價格分攤等評估需求,歡迎聯繫TEJ!