
Table of Contents
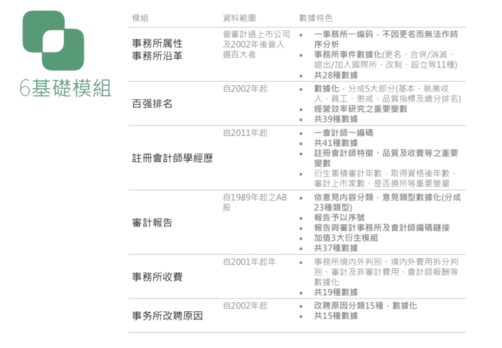
AUDIT提供市場上收錄範圍最廣、資料最完整的審計品質研究變數,並依照審計品質研究觀念架構系統化將所 有研究變數分類成10個模組。AUDIT同时針對所有會計師及事務所採取一對一獨立編碼,利於長時序列研究, 研究者無需再自行整理,並針對所有非結構化及邏輯性變數予以數據化,衍生更多研究變數,大幅度有效減少搜集、整理數據的時間及成本。



• 數據收錄範圍最廣、最完整,減少搜集、整理研究數據的時間及成本
• 衍生原始數據成研究用相關變數
• 研究變數系統化分類,使用便利
• 收錄範圍為所有廠商中最廣、最多
• 針對會計師及事務所皆獨立編碼
• 依照審計品質研究觀念架構,系統化分類變量
• 變量數據更多衍生
• 10大模組,系統化分類
• 一對一编碼,數據無需再整理
• 非結構化及邏輯性變量,數據化